
1. 本校115學年度碩士班招生考試簡章公告如附件。(本系第一階段甄試入學已取6名,本招生為第二階段考試,招生名額:2名)
2. 115學年度碩士班招生考試採網路報名,報名時間自114年12月23日(星期二)10時至115年1月14日(星期三)24時(報名網址https://mdpt.ntcu.edu.tw/recruit/signup,逾期不受理)
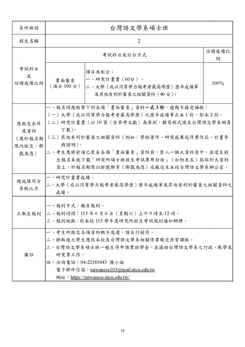
3. 筆試時間為114年2月15日(星期六)上午,請詳閱簡章第31頁。(本系僅第二階段招生考試僅有書審審查)
4. 面試日期請詳閱本簡章各招生系(所、學位學程)內容。
5. 洽詢電話:04-2218-1006、04-2218-3693、04-2218-3114、04-2218-1009。
6. 聯絡信箱:adm@mail.ntcu.edu.tw (教務處);taiwanese103@mail.ntcu.edu.tw (台語系陳小姐)
